為了更好地提供政府信息公開服務,方便公民、法人和其他組織獲取政府信息,根據《中華人民共和國政府信息公開條例》,我們編制了《靖安縣自然資源局政府信息公開指南》(以下簡稱《指南》)。本機關依據相關職責和法規行使行政職能所掌握的政府信息,除依法免予公開之外,凡與經濟、社會管理和公共服務相關的政府信息,均予以公開或者依公民、法人和其他組織的申請予以提供。
《指南》每年更新一次,公民、法人和其他組織可以在靖安縣人民政府網(http://www.jxhrgs.com/jaxrmzf/zfxxgkzn/xxgk_tt.shtml)以及依法指定的政府登信息查閱場所查閱。
一、主動公開
(一)公開范圍
本機關主動向社會免費公開的信息主要有以下8類:
1、工作動態。包括本機關重要會議、經濟社會發展、惠民實施事項目等最新動態;突發公開事件應急預案、預警信息及應對情況;政務公告、公示;綜合性和階段性統計數據。
2、概況信息。包括本機關總體情況,機構職能,領導簡歷、分工。
3、政策文件。包括本機關負責執行的法律、法規、規章和上級機關制定的規范性文件;本機關制定的規范性文件和其他有關文件。
4、發展規劃。包括本地國民經濟和社會發展規劃、專項規劃及相關政策;本機關年度工作、重點工作、階段性工作的計劃。
5、建議提案辦理。縣人大代表建議、縣政協委員提案的辦理情況。
6、財政預決算。財政預算、決算信息。
7、重點領域信息公開。征收土地信息。
8、其他公開的信息。
具體參見本機關編制的《靖安縣自然資源局政府信息公開目錄》(以下簡稱《目錄》)。公民、法人和其他組織可以在中國宜春網和本機關的網站上查閱《目錄》,也可以到本機關主要辦公場所進行查閱,查閱地點:靖安縣東方東路22號;開放時間:法定工作日 8:00-12:00,14:30-17:30 ;聯系電話:0795-4662402。
(二)公開渠道:
1、“靖安縣人民政府”門戶網站(http://www.jxhrgs.com/);
2、其他:報刊、廣播、電視等;
3、辦公地址:靖安縣東方東路22號二樓辦公室。
(三)公開形式
對主動公開信息,本機關主要采取網上公開、在主要辦公場所公開以及依法指定的其他場所公開等形式。本機關網上公開的信息以電子文檔形式保存。
(四)公開時限
屬于本機關主動公開范圍的政府信息,將自政府信息形成或者變更之日起20個工作日內依法予以公開。
(五)編排體系
本機關網上公開的信息,依次排列有公開指南、工作動態、概況信息、領導信息、政策文件、發展規劃、建議提案辦理、財政預決算、重點領域信息公開、政府信息公開年度報告等欄目,其他相關信息在網站首頁上的相關專欄列明。
政務公開信息主要以電子文檔形式編排,要素有:
1、索引號:014751032H/時間-文章流水號。
2、分類:這里特指政府公開信息所屬類別的標識。設有公開指南、工作動態、概況信息、領導信息、政策文件、發展規劃、建議提案辦理等分類標識。
3、發文日期:系指政府公開信息錄入的時間。格式為YYYY-MM-DD。
4、標題:系指每條政府公開信息的標題。
5、公開方式:主動公開。
6、公開時限:常年公開。法律法規或政策另有規定的,從其規定。
7、公開范圍:面向全社會。
8、正文:系指政府發布的信息內容。
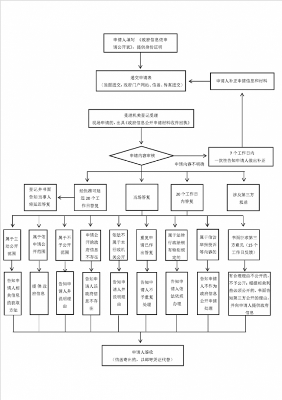
二、依申請公開
公民、法人和其他組織需要本機關主動公開以外的政府信息,可以到本機關辦公室申請獲取。本機關在公開政府信息前,將依照《中華人民共和國保守國家秘密法》以及其他法律、法規和國家有關規定對擬公開的政府信息進行審查。
(一)申請接收渠道
1、當面提交
本機關信息公開申請受理機構:靖安縣自然資源局辦公室
辦公地址:靖安縣東方東路22號國土大廈2樓
聯系電話:0795-4662402
傳真號碼:0795-4662022
郵政編碼:330600
電子郵箱: jaxzrzyj@163.com
受理時間:法定工作日 8:00-12:00,14:30-17:30
申請人申請公開信息,應填寫《政府信息公開申請表》。《申請表》可以在受理機構處領取,也可以在靖安縣政府信息公開網站(網址:www.jxhrgs.com)下載。申請人可通過聯系電話咨詢相關申請手續。
2、信函或傳真提交
申請人可通過郵政寄送或傳真方式向本機關提交申請。
來信請寄:靖安縣自然資源局辦公室,請在信封左下角注明“政府信息公開申請”字樣。郵政編碼:330600。
通過傳真提出申請,應填寫《申請表》并在傳真第一頁正面明顯位置注明“政府信息公開申請”和傳真總頁數,發送傳真后應電話聯系確認;
傳真號碼:0795-4662022
3、網上申請
(1)申請人可在本機關網站依申請公開欄目,通過在線申請的方式,填寫電子版《申請表》,直接向受理部門提出申請。在線申請地址:http://www.yichun.gov.cn/ycsrmzf/ysqgk/ysqgk.shtml
靖安縣自然資源局辦公室不直接受理通過電話方式提出的申請,但申請人可以通過電話咨詢相應的服務業務。
(二)申請內容
申請人提出的政府信息公開申請應當真實載明下列內容:
1、申請人的姓名或者名稱、公民、法人或其他組織的身份證明、聯系方式、通信地址;
2、申請公開的政府信息的名稱、文號或者便于行政機關查詢的其他特征性描述;
3、申請公開的政府信息的形式要求,包括獲取信息的方式、途徑;
4、受理機關名稱。
申請人向本機關提交政府信息公開申請,應當同時上傳或提供身份證明。
為提高處理效率,申請人對所需信息的描述應盡量詳細、明確,若有可能,請提供信息的標題、發布時間、發文字號或者其他有助于明確該信息的提示。
(三)申請注意事項
1、申請人委托代理人提出政府信息公開申請的,應當提供委托代理證明材料;5人以上(含5人)共同申請同一信息,可以推選1至5名代表提交申請,并提供推舉證明材料;
2、政府信息公開申請內容不明確的,本機關告知申請人作出補正,并自收到申請之日起7個工作日內一次性告知申請人作出補正,說明需要補正的事項和合理的補正期限。申請人無正當理由逾期不補正的,視為放棄申請,本機關不再處理該政府信息公開申請;
3、申請人申請公開政府信息的數量、頻次明顯超過合理范圍,本機關將要求申請人說明理由。對申請理由不合理的,將告知申請人不予處理;
4、申請人以政府信息公開申請的形式進行信訪、投訴、舉報等活動,本機關將告知申請人不作為政府信息公開申請處理并告知通過相應渠道提出。
(四)答復時限
本機關收到政府信息公開申請后,按規定程序對申請進行審查,能夠當場答復的,當場予以答復;不能當場答復的,自收到申請日起在20個工作日內予以答復;如遇特殊情況需延長答復期限的,經本機關信息公開工作機構負責人同意,并告知申請人,可延長20個工作日。
(五)申請收費
本機關依申請提供政府信息的收費嚴格按照國務院辦公廳《政府信息公開信息處理費管理辦法》(國辦函〔2020〕109號)執行,信息處理費按照超額累進方式計算收費金額,采取按件計收或按量計收方式(根據實際情況選擇適用一種標準,不按照兩種標準重復計算)。
1、按件計收適用于所有政府信息公開申請處理決定類型。申請人的一份政府信息公開申請包含多項內容的,行政機關可以按照“一事一申請”原則,以合理的最小單位拆分計算件數。收費標準為:a.同一申請人一個自然月內累計申請10件以下(含10件)的,不收費。b.同一申請人一個自然月內累計申請11—30件(含30件)的部分:100元/件。c.同一申請人一個自然月內累計申請31件以上的部分:以10件為一檔,每增加一檔,收費標準提高100元/件。
2、按量計收適用于申請人要求以提供紙質件、發送電子郵件、復制電子數據等方式獲取政府信息的情形。相關政府信息已經主動對外公開,行政機關依據《中華人民共和國政府信息公開條例》第三十六條第(一)項、第(二)項的規定告知申請人獲取方式、途徑等的,不適用按量計收。按量計收以單件政府信息公開申請為單位分別計算頁數(A4及以下幅面紙張的單面為1頁),對同一申請人提交的多件政府信息公開申請不累加計算頁數。收費標準為:A.30頁以下(含30頁)的,不收費。B.31—100頁(含100頁)的部分:10元/頁。C.101—200頁(含200頁)的部分:20元/頁。D.201頁以上的部分:40元/頁。
三、不予公開的政府信息
1.依法確定為國家秘密的政府信息,法律、行政法規禁止公開的政府信息,以及公開后可能危及國家安全、公共安全、經濟安全、社會穩定的政府信息,不予公開。
2.涉及商業秘密、個人隱私等公開會對第三方合法權益造成損害的政府信息,本機關不予公開。但是,第三方同意公開或者本機關認為不公開會對公共利益造成重大影響的,予以公開。
3.本機關的內部事務信息,包括人事管理、后勤管理、內部工作流程等方面的信息不予公開。
4.本機關在履行行政管理職能過程中形成的討論記錄、過程稿、磋商信函、請示報告等過程性信息以及行政執法案卷信息,不予公開。法律、法規、規章規定上述信息應當公開的,從其規定。
四、監督方式
公民、法人和其他組織可以通過以下方式對本機關政府信息公開工作進行監督。
公民、法人或其他組織認為本機關未依法履行政府信息公開義務的,可以向本機關監察室投訴。
監督電話:0795-4662402傳真:0795-4662022
通信地址:靖安縣東方東路22號
郵政編碼:330600
接待投訴時間:法定工作日8:00-12:00,14:30-17:30
公民、法人和其他組織也可以向上級行政機關或者政府信息公開工作主管部門投訴。
公民、法人和其他組織認為本機關在政府信息公開工作中的具體行政行為侵犯其合法權益的,可以依法申請行政復議或提起行政訴訟。
靖安縣自然資源局信息公開申請表
|
申請人信息 |
公民 |
姓 名 |
|
工作單位 |
|
|
|
證件名稱 |
|
證件號碼 |
|
|||
|
聯系電話 |
|
郵政編碼 |
|
|||
|
聯系地址 |
|
傳 真 |
|
|||
|
電子信箱 |
|
|||||
|
法人或 其它組織 |
名稱 |
|
組織機構代碼 |
|
||
|
法人代表 |
|
經辦人姓名 |
|
|||
|
聯系電話 |
|
經辦人身份證號碼 |
|
|||
|
聯系地址 |
|
郵編 |
|
|||
|
電子郵箱 |
|
傳真 |
|
|||
|
申請時間 |
年 月 日 |
|||||
|
所需信息情況 |
所需信息的名稱 |
|
||||
|
所需信息的 內容描述 |
|
|||||
|
所需信息的用途(自愿填報) |
|
|||||
|
獲取信息的方式(可選) □ 郵 寄 □ 電子郵件 □ 傳 真 □ 自行領取 |
||||||
附件2: